
【分享日记】养老分红项目,注册就送100元每天分红利息,淘宝不倒,赚钱到老,0.1元起体现,秒到账
【分享日记】养老分红项目,注册就送100元每天分红利息,淘宝不倒,赚钱到老,0.1元起体现,秒到账。【分享日记】在淘宝,拼dd,京东,美团外卖,充话费,消费的钱自动存入余额宝每天分红利息,把消费的钱通通赚回来。分享日记其实就是优惠卷平台,他...

做套图的营销变现纯搬砖也能赚钱
说到互联网最赚钱的流量属性,除了妈宝女粉,大家肯定会想到色流。说到色流,就要数一下色流的类别了。网上有很多以实现色流为目的的项目,比如照片站,序列号导航等等。除了这些正规项目,还有一些灰色业务,如loufeng信息、zhanjie号码通、红...

一个营业执照注册30个公众号方法
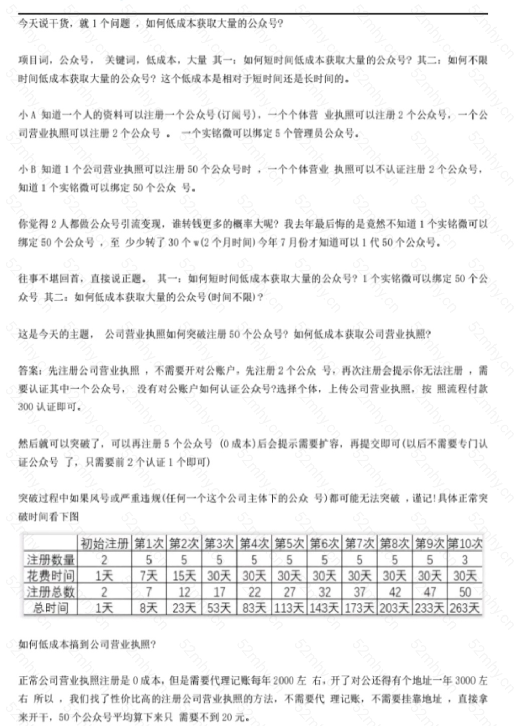
...

【游戏搬砖】外面收费998的端游原神软件
项目介绍:外面很多人需要原神代肝,目前市场是供不应求使用了这个软件,可以极大提高刷材料,过任务的速度,原来5分钟的不可跳过剧情,使用之后只需要几秒,并且秒找宝箱,神童等任务点一键传送等等不在话下。也就是说可以几分钟完成一个单子。电脑(电脑配...

二手图书项目变现思路
今天给大家分享一个二手书交易项目,教大家如何利用信息赚100元。第一,赚钱模式1.无货源模式就是不需要压货备货,不需要承担任何风险,利润低,10元左右。你从拼多多找书,在二手书街卖,赚差价。有人下单,你从拼多多下单,然后发给用户。全程由拼多...

刷步数支持微信 QQ 支付宝
【主要功能】: 去水印:支持几乎全平台刷步数支持微信QQ支付宝 (可看图五-六)【微信小程序】:步数大拿【小程序版本】:1.0.7【小程序大小】:0MB【小程序平台】:安卓Android/苹果ios【小程序功能】:...

AI智能卡通动漫虚拟人直播操作教程
Al智能卡通动漫虚拟直播间教程和软件,不用电脑,不用绿幕,手机简单搭建,可直播带货,可摆脱无人直播的烦恼,通过智能动态虚拟人物来实现无人直播,既能吸引观众粉丝,也不涉及直播违规,测试软件正常运行使用,可能部分功能需要付费,如果对于AI动漫直...

抖音黑科技无人直播自动带货项目
项目介绍:上下架商品自动讲解操作,自动直播伴侣开关播,全程不用管,理提前设置软件、素材,基本不会违规,可以长期玩,适用于多个类目,可以单品,可以混合商品。...

外面收费288的最新美团赔FU项目
教程全集的大概内容包括:1、操作思路2、话术,流程3、退款补偿等详细流程。.设备需求:手机...

彩虹云商城QQ微信素颜快捷登录设置教程,附QQ互联分发api平台地址
彩虹代刷网6.2版本开始新增了QQ快捷登录功能,这个功能出的还是非常好的,用户比较多的网站可能必须要启用这个功能了哟,就是因为方便,可以提高用户留存从而产生更多的回头客!详情介绍大家都知道,常规来说,QQ快捷登录需要在QQ互联...
- 最近发表
- 1番茄免费小说V5.2.43 汇聚全网海量小说
- 2全新小白网络验证2.3.8 永久免费版 支持X32,X64,X86任意exe一键加密
- 3一个人有多少存款才可以彻底躺平呢?
- 4智链图床-图片转链接一体化统计
- 5快递寄件小程序源码
- 6一加手机小游戏领红包
- 7合金弹头注册回归抽红包
- 8中国银行国宝知多少答题抽1-100元微信立减金
- 9闪豆视频下载器 v4.0.0.0
- 10首发小红薯代发项目 单视频最高240可自刷可矩阵放大
- 11C#反编译工具 输入EXE可执行程序即可以看到源码 操作十分的简单
- 12豆包AI 1.74.5.0 (生图无水印下载)
- 13steam喜加一【911 Operator】特别好评、支持中文
- 14QQ炫舞回归抽红包.
- 15微信国民e站抽红包
Copyright© XGW9.COM版权所有〖小庚资源网〗
〖恒创科技〗为本站提供专业云计算服务
本站发布的内容来源于互联网,如果有侵权内容,请联系我们删除!E-mail:xgzyw6@outlook.com
关于我们|我要投稿|免责声明|XML地图







